Toggle navigation
首页
机构设置
工作指南
采购意向公开
招标公告
结果公告
政策法规
资料下载
联系我们
工作指南
货物和服务
工程
集中采购
工作指南
-
货物和服务
货物与服务采购合同盖章流程
发布时间:2023-04-26 09:22:40
浏览次数:10876次
1)货物与服务采购合同盖章流程图(200万以下)
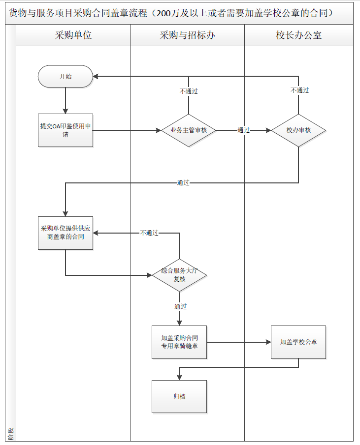
2)货物与服务采购合同盖章流程图(200万及以上或者需要加盖学校公章的合同)
【返回】